无锡市佰利峰物业管理有限公司位于张渚镇茗岭村,是宜兴阳羡旅游集团下属企业。从事物业管理、停车服务运营管理等相关业务。现根据公司发展需要,决定公开面向全社会招录3名工作人员,现将有关事项公布如下:
一、招聘范围
张渚镇范围内
二、报名条件
1.身心健康,思想品德好,遵纪守法,无治安、刑事处罚及其他不良记录;
2.具有良好的个人素质和品行,作风严谨,有较强的事业心和责任感,具备与业务相适应的专业知识、职业能力;
3.热爱工作、富有工作激情和团队合作精神;
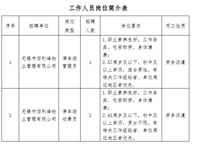
4.具有岗位要求的其他条件(详见下方《佰利峰公开招聘工作人员岗位简介表》)。

三、报名办法
(一)报名程序
1.采取现场报名的方式,报名时间:2025年12月31日至2026年1月9日(工作日每周一至周六,上午8:30—11:00,下午1:30—4:00)。报名咨询电话:0510-87075117。
2.报名地点:宜兴阳羡旅游集团有限公司党群工作部(宜兴阳羡生态旅游度假区管理办公室6号楼103室)。
3.报名材料:(1)本人身份证、户口簿、简历表、学位证书、学历证书、各类相关技能证书的原件与复印件;(2)近期1寸彩色证件照2张;(3)填写好的公司报名登记表。


(二)报名注意事项
1.报考人员递交报名资料时须确保资料齐全并如实提交相关信息,凡弄虚作假者,一经查实,即取消考试或录取资格。
2.到现场报名确有困难的,可委托他人代为报名,代报名人须同时提供本人身份证及报名者所需提供的所有相关材料。
四、考试
1.开考比例1:1,公司将根据岗位的实际情况组织笔试、面试,具体时间、地点另行通知,根据面试成绩排名。
2.注意事项
(1)参加考试人员请带好本人身份证。
(2)考场严禁任何形式的作弊行为,一经发现立即取消考试资格。
五、体检、考察
1.按岗位招聘人数1:1的比例,根据考试总成绩从高到低排序后确定参加体检人员。总成绩相同,符合优先录用条件的优先录用。
2.体检费用自理。
3.对体检合格的人员,按照有关程序组织实施联审。
六、录用、递补
1.经体检、联审合格后,招聘单位确定聘用人员名单,由招聘单位办理聘任手续。在职人员在办理手续前须提供与原单位解除劳动关系的证明材料。约定试用期,试用期满考核合格者,予以留用。
2.因体检、联审不合格或出现有人放弃体检、联审、录用资格而导致岗位出现缺额的,按面试成绩从高分到低分进行递补,递补人员成绩相同的,按照本公告中确定参加体检人员的方式进行递补。
七、薪酬待遇
试用期满经考核合格后正式录用。试用期满后待遇参照国有企业员工待遇执行,同时办理相关各项社会保险。
八、纪律与监督
本次公开招聘工作,坚持贯彻“公开、平等、竞争、择优”的原则,招聘工作信息将在宜兴人才网(www.yxhr.com.cn)公布,监督举报电话:0510-87353027。
宜兴阳羡旅游集团有限公司
2025年12月31日
本网站所转载内容的源网站以及涉及的相关单位及个人信息的真实性、准确性和合法性均由发布网站所有者负责,本网站对此不承担任何保证责任,如有侵权的行为,请及时与客服联系,我们将立即删除并配合妥善处理。