中国建筑材料工业地质勘查中心山东总队中建材山东勘测设计研究院有限公司
招聘公告
关于我们
中国建筑材料工业地质勘查中心山东总队始建于 1958 年,为中央直属事业单位,是山东省内唯一以非金属矿产勘查为主的地质勘查单位,先后隶属于国家建材部、中国非金属矿工业总公司、中国中材集团有限公司等,现为中国建材集团有限公司所属中国建筑材料工业地质勘查中心的独立事业法人单位,下设中建材山东勘测设计研究院有限公司,为山东总队独资设立的国有一人有限公司。
现有员工230余人,正高级职称8人,副高级职称63人。现拥有各类资质15项。甲级8项,为地质灾害评估和治理工程勘查设计资质甲级、地质灾害治理工程施工资质甲级、工程勘察专业类岩土工程甲级、工程勘察专业类工程测量甲级、摄影测量与遥感甲级、工程测量甲级、界线与不动产测绘甲级、地理信息系统工程甲级;乙级3项,为测绘航空摄影乙级、地基基础工程专业承包贰级、地质灾害治理工程监理资质乙级;其他不分等级4项,为安全评价机构资质(金属、非金属矿及其他矿采选业)、职业卫生技术服务机构资质(1.采矿业;2.化工、石化及医药;3.冶金、建材;4.机械制造、电力、纺织、建筑和交通运输等行业领域)、检验检测机构资质认定证书CMA、工程勘察劳务类工程钻探。
主要业务
主要业务板块有地质勘查,岩土工程勘察、设计、施工,测绘地理信息,地质灾害危险性评估,金属、非金属矿安全评价及企业安全生产标准化评审,职业病危害评价及因素检测,土地规划,绿色矿山建设等。
招聘原则
本次招聘坚持党管干部、党管人才原则,充分发挥市场机制作用,遵循德才兼备、以德为先、任人唯贤的选人用人导向,坚持事业为上、公道正派、以事择人,确保实现人岗匹配、人事相宜。
基本条件
1.自觉坚持以习近平新时代中国特色社会主义思想为指导,牢固树立“四个意识”,坚定“四个自信”、做到“两个维护”。坚决执行党和国家的方针政策,严格遵守党的政治纪律和政治规矩,在思想上政治上行动上同以习近平同志为核心的党中央保持高度一致。
2.具有履行岗位职责所必需的专业知识和工作经验,熟悉国家宏观经济政策及相关法律法规和政策规定,具有创新意识、法治理念、职业素养,注重团结协作。
3.具有良好的职业操守和个人品行,严格遵守廉洁自律准则,诚实守信。
4.具有良好的心理素质和正常履行职责的身体素质。
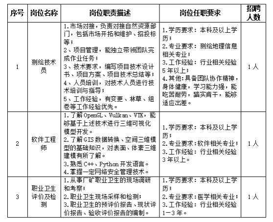
招聘岗位


企业福利
薪酬:岗位+绩效、双通道畅通岗位晋升机制;保险:五险一金;福利:午餐补助、健康体检;假期:带薪年休假、法定节假日。
政府福利
租房和生活补贴:本科0.84万/年、硕士1.2万/年、博士1.8万/年,毕业五年内,最长可享受3年。
购房补贴:首次在济南购房,给予硕士10万元、博士15万元一次性购房补贴。
免费公交:3年内免费乘坐济南市公交和地铁。
招聘程序
网上报名、资格审查、面试(分为初试和复试)、签报、入职体检、正式录用等主要环节。

相关说明
(一)应聘者应对所提交材料的真实性、准确性负责,凡弄虚作假者,一经查实,将取消面试资格和聘用资格;
(二)请应聘者提供准确的电子邮箱并及时查收邮件,同时保持电话畅通;
(三)在招聘过程中,我们承诺为应聘者私人信息保密。
联系我们
招聘电话:0531-82350867
网申邮箱:shandongdui-hr@cnbm.com.cn
本网站所转载内容的源网站以及涉及的相关单位及个人信息的真实性、准确性和合法性均由发布网站所有者负责,本网站对此不承担任何保证责任,如有侵权的行为,请及时与客服联系,我们将立即删除并配合妥善处理。