中国科学院华南植物园因科技事业发展和工作需要,面向社会遴选工作人员。
一、招聘的岗位名称、数量及主要职责
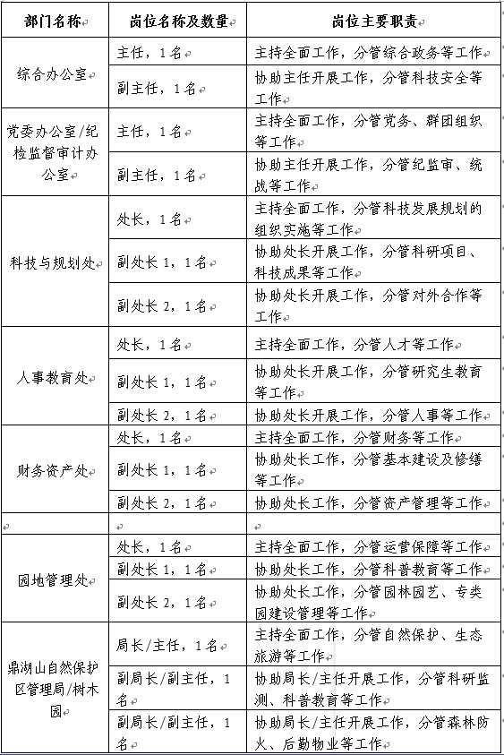
招聘的岗位名称、数量及主要职责见下表。管理部门主要工作职能见附件1。

备注:
1.同一部门内正、副职之间的分工,未来可根据实际情况有一定调整。
2.按照中国科学院岗位管理规定,管理部门除科技与规划处处长、分管财务工作的部门负责人可以执行专业技术系列外,其他负责人均执行职员系列。
3.园地管理处、鼎湖山保护区管理局/树木园为内设的支撑部门,因具有相应的管理职能,两个部门负责人与管理部门负责人一并招聘。
4.外单位人员应聘相应岗位,除符合岗位基本任职条件和资格外,还应符合广东省人社厅选调人员或人才引进相关要求。
二、岗位基本任职条件和资格
(一)基本任职条件
1.具有较高的政治素质,良好的公民意识和职业道德。
2.爱岗敬业,有强烈的事业心、责任心和服务意识。
3.具有较高的政策理论水平,较强的分析、组织及协调能力。
4.具有胜任岗位职责所必需的专业知识和职业素养。
(二)基本资格
1.具有大学本科及以上文化程度,一般应当具有五年以上工作经历。
2.担任管理部门正职的,应在副职或副高级专业技术岗位工作满三年,或具有正高级专业技术岗位任职经历;担任管理部门副职的,应在七级职员岗位工作满三年,或中级专业技术岗位工作满四年,或具有副高级专业技术岗位任职经历。任职经历年限计算至报名截止时间(下同)。
3.具有正常履行职责的身体条件。
4.聘期原则上与园领导班子任期同步;正职年龄不超过55周岁(1971年1月1日之后出生),副职年龄不超过50周岁(1976年1月1日之后出生)。
(三)对担任重要职责的中层领导人员,还应符合下列任职要求
1.人事管理部门正职一般应具有四年以上管理岗位工作经历,或两年以上人事管理工作经历。
2.财务管理部门正职一般应具有四年以上财务管理工作经历。
3.科技管理部门正职一般应具有高级专业技术岗位任职经历,并熟悉我园科研方向和承担科技任务等情况。
4.从事党务、人事、纪检工作的中层领导人员,必须为中共党员。
三、报名要求
(一)采用电子邮件报名。应聘人须提供以下材料并发送至rsrcgz@scbg.ac.cn邮箱,邮件主题为“应聘岗位+姓名”(例如“综合办公室主任+张某某)”。未按邮件要求提交材料者,不予受理。
1.中国科学院华南植物园岗位招聘申请表(附件2)。
2.应聘人基本情况表(附件3)。
3.证明材料。外单位应聘者需提交“基本资格”的相关证明材料(包括身份证、学历学位证书、职称证书、任职经历证明等复印件,资格审查通过后岗位答辩前查验原件。证明材料要求按上述顺序扫描在同一个PDF文档中,文件名为“证明材料_张某某”)。本单位工作人员应聘者不需提交证明材料。
(二)报名截止时间:2026年5月9日(星期六)16:00。
(三)资格审查。华南植物园岗位招聘资格审查小组对应聘人进行资格审查,对资格审查通过人员,将电话或E-mail通知本人参加面试考核(招聘答辩)。
(四)应聘者所提供的材料必须真实、准确,否则一经查实取消报名资格。
应聘人可通过中国科学院华南植物园官网https://scbg.cas.cn了解单位概况和职能部门工作职责。
四、聘用与薪酬待遇
聘用为事业编制工作人员,签订聘用合同,聘期与本届领导班子任期同步。新提拔的人员实行任职试用期制度,试用期为1年。工资及福利待遇按中国科学院华南植物园和国家有关规定执行。
五、联系方式
联系人:刘老师
联系电话:020-37252769
单位地址:广州市天河区兴科路723号
中国科学院华南植物园
2026年4月27日
本网站所转载内容的源网站以及涉及的相关单位及个人信息的真实性、准确性和合法性均由发布网站所有者负责,本网站对此不承担任何保证责任,如有侵权的行为,请及时与客服联系,我们将立即删除并配合妥善处理。